
The first written mention of Intel 4004, a 4-bit CPU, was made (in the magazine called Electronic News ) on 15 November 1971. It was followed by 4040, its improved variant, and by 8080 chips already in the next year. The latter was the first 8-bit microprocessor.
Although 4004 was preceded by TMS 100 microcontroller released by Texas Instruments on 17 September 1971, 4004 was the first microprocessor, a single-chip CPU, that was made commercially available, and as such added a chapter to computer history.
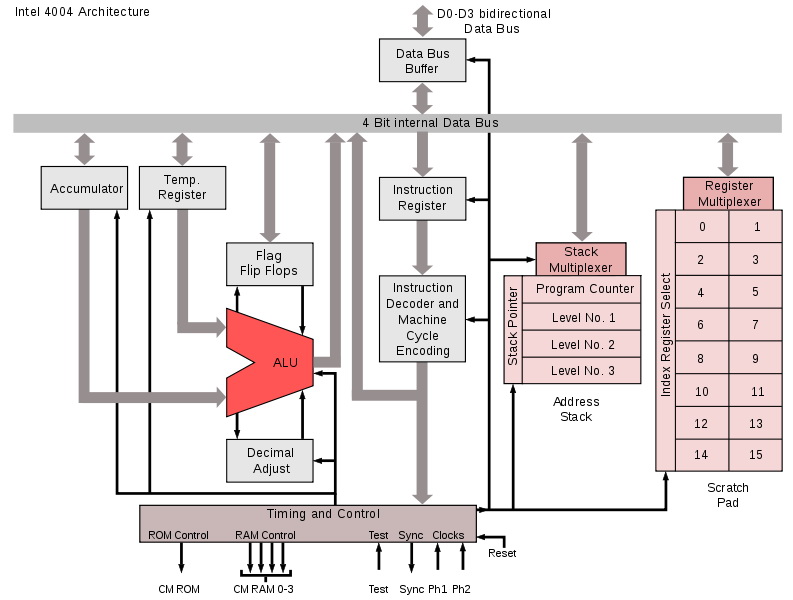
Even before microprocessors were invented, their architecture and logic design were already known, although it was not clear how a microprocessor could be made using silicon (to achieve better and faster performance). The 4004 used 10-micrometer silicon gate and PMOS technologies, and could do 92600 calculations per seconds. Its circuit was built of 2300 transistors, and contained 46 instructions and 16 registers.

Some people are of the opinion that 4004 showed resemblance to ENIAC, the super computer from 1946. According to “urban legend”, Intel 4004 microprocessor was used in Pioneer-10, the first space probe to leave the solar system, launched on 3 March 1972. However, the legend is far from reality: after having been evaluated, the microprocessor was considered to be too new to be included in the Pioneer project.
Intel 4004 was chiefly designed by Ted Hoff, Federico Faggin (Intel) and Masatoshi Shima (Busicom). An interesting fact is that the 4004 was originally designed for the Japanese company Busicom for the calculators the firm manufactured.
